工业和信息化部近日发布《关于开展增值电信业务扩大对外开放试点工作的通告》。根据部署,北京市服务业扩大开放综合示范区、上海自由贸易试验区临港新片区及社会主义现代化建设引领区、海南自由贸易港、深圳中国特色社会主义先行示范区率先开展试点。
经过多年探索和实践,我国电信业对外开放工作不断深化,产业发展持续推进,制度体系加快完善,监管经验不断丰富,保障能力逐步提升。

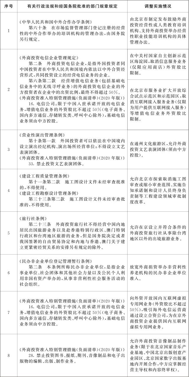
图片来源于网络,如有侵权,请联系删除
此外,监管政策法规持续完善,管理经验不断充实。数据安全法、网络安全法、反电信网络诈骗法等正式实施,配套法规制度体系建立健全,进一步提升了开放监管能力和监管水平。电信领域监管法规体系持续完善,自2022年《外商投资电信企业管理规定》修订以来,外资准入门槛进一步降低,外资管理要求进一步优化。
此次试点工作,旨在通过开放主动对接国际高标准经贸规则,激发市场竞争和主体活力;通过在自由贸易港、自由贸易试验区等试点开放,更好发挥改革开放综合试验平台作用,进一步积累电信业开放经验,构筑立体化制度和安全监管体系,为在更大范围内开放奠定基础。

图片来源于网络,如有侵权,请联系删除
《通告》提出,在获批开展试点的地区取消互联网数据中心(IDC)、内容分发网络(CDN)、互联网接入服务(ISP)、在线数据处理与交易处理,以及信息服务中信息发布平台和递送服务(互联网新闻信息、网络出版、网络视听、互联网文化经营除外)、信息保护和处理服务业务的外资股比限制。

图片来源于网络,如有侵权,请联系删除
根据工信部日前印发的《增值电信业务扩大对外开放试点方案》,试点地区需在开放创新方面具有一定制度优势,信息通信产业发展基础良好、潜力较大,吸引外商投资制度健全,安全监管保障能力到位,试点示范经验丰富。
工业和信息化部信息通信发展司相关负责人表示,“我们将会同有关部门组织开展评估论证,调研核查安全监管保障体系等,对符合条件的地区作出批复。实施方案获批后,相关地区可以正式开展试点工作”。
该负责人表示,下一步,工信部将有序推进电信领域开放工作。组织实施试点工作,加强政策宣贯,及时总结试点的先进经验、模式、典型案例等并宣传推广;对接高标准经贸规则,深入开展电信领域对外开放政策研究,不断优化电信领域市场营商环境。(记者 李芃达)
【纠错】-
新华全媒头条丨山西加快发展新能源产业透视
- 新华全媒+丨老街故事:天津五大道焕新记
- 财经观察丨在“智慧香港”,读懂新质生产力“密码”
- 乡村行·看振兴丨宁夏贺兰:科技强“芯”绘就农业新“丰”景
- 民生直通车丨国际旅行警惕登革热 预防是关键
- 列国鉴丨日本能否走出通缩变数仍存
- 美国大选手记丨特朗普出现在刑事审判被告席上
-
“千丘之国”余烬重生 -
跨越千里共奔赴
