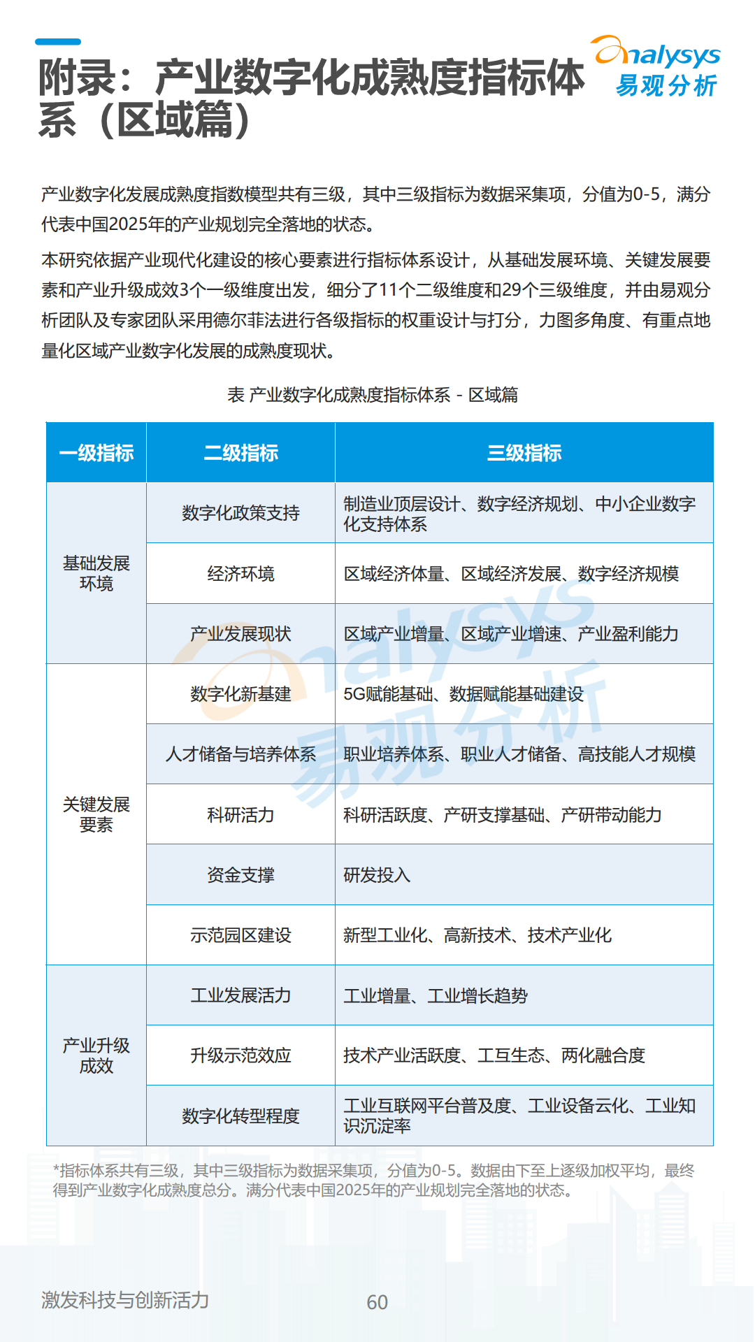
4月29日,《数字中国发展指标体系》和数字中国发展指数在第八届数字中国建设峰会上发布。
国家数据发展研究院院长胡坚波介绍,《数字中国发展指标体系》包含“5+5”个一级指标和47个二级指标框架。第一个“5”是指数字经济、数字政务、数字文化、数字社会、数字生态文明等赋能经济社会发展的五大领域;第二个“5”是指数字技术、数据要素、数字基础设施、国际合作、数字安全等数字中国建设的五大发展基础。二级指标包含了数字基础设施、数据资源体系、数字中国关键能力、数字治理以及国际合作等领域展现代表性建设成果的指标,47个二级指标数据来源于中央和国家机关、企事业单位、协会等29家单位,其中44个指标数据来源于中央和国家机关。

图片来源于网络,如有侵权,请联系删除
从计算结果看,整体上,以2020年为基准年,即2020年指数为100。2023年、2024年数字中国发展指数分别为136.03、150.51,同比分别增长10.10%、10.65%。分领域看,2024年,数字基础设施、数字安全、数字技术、数据要素、数字社会等5项一级指标发展指数增速保持两位数增长。其中,数字基础设施和数字技术发展指数同比分别增长17.55%和13.56%,数字社会、数据要素、数字安全发展指数增速也超过10%。

图片来源于网络,如有侵权,请联系删除
从单个指标看,2024年,我国数字经济规模稳步扩大,数字经济核心产业增加值占国内生产总值的比重达10%左右。我国跨境电商进出口金额达2.63万亿元,跨境电商在“卖全球”方面潜力进一步释放。我国数据生产总量达41.06泽字节(ZB),同比增长25%,数据作为数字时代的关键生产要素,正在深刻改变着生产方式、生活方式和社会治理方式,成为培育新质生产力和实现高质量发展的关键引擎。
胡坚波表示,当前,人工智能等新领域发展对数据工作提出了新的要求。加快推进数字中国建设,要紧紧抓住人工智能带来的前所未有的发展机遇,推动数据要素市场化配置改革和“人工智能+”行动同向发力、同频共振,持续推进算力基础设施建设,持续推进高质量数据供给,持续推进数据流通交易。下一步,将持续开展数字中国发展监测评估,实时跟进并适时发布数字中国发展指数情况,便于社会各界对数字中国建设进展有一个动态全景式的把握。 (作者 苏德悦)
【纠错】 【责任编辑:朱家齐】-
新华全媒头条丨大凉山悬崖村搬迁五年间
- 新华全媒+丨这份体重管理“秘诀”请收好!
- 追光丨拒绝“甜蜜负担” 谁才是“甩肉王者”?
- 全球连线丨河北:外国留学生感受中国汉语的魅力
- 香港故事丨艺术疗愈让抗癌之路绽放希望之光
- 记者手记丨六十年接力传承见证中医扎根桑给巴尔
- 列国鉴丨杰奥尔杰斯库的命运与罗马尼亚政治走向
-
降雨型滑坡可以提前预测吗? -
昔日“锰矿山”走出生态致富路
