近日,国家互联网信息办公室公布《个人信息保护合规审计管理办法》(以下简称《办法》),自2025年5月1日起施行。
《中华人民共和国个人信息保护法》《网络数据安全管理条例》对个人信息处理者开展个人信息保护合规审计作了规定,《办法》对合规审计活动的开展、合规审计机构的选择、合规审计的频次、个人信息处理者和专业机构在合规审计中的义务等作出细化规定,旨在为个人信息处理者开展个人信息保护合规审计提供系统性、针对性、可操作性的规范,提升个人信息处理活动合法合规水平,保护个人信息权益。

图片来源于网络,如有侵权,请联系删除
《办法》明确了个人信息处理者开展合规审计的两种情形。一是个人信息处理者自行开展合规审计的,应当由个人信息处理者内部机构或者委托专业机构定期对其处理个人信息遵守法律、行政法规的情况进行合规审计。处理超过1000万人个人信息的个人信息处理者,应当每两年至少开展一次个人信息保护合规审计。二是履行个人信息保护职责的部门发现个人信息处理活动存在较大风险、可能侵害众多个人的权益或者发生个人信息安全事件的,可以要求个人信息处理者委托专业机构对个人信息处理活动进行合规审计。

图片来源于网络,如有侵权,请联系删除
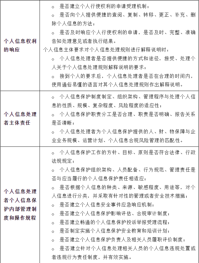
《办法》以附件形式提供了《个人信息保护合规审计指引》,对个人信息保护相关法律、行政法规的关键要点作了梳理,从合规审计的角度进行了细化。个人信息处理者自行开展或者按照履行个人信息保护职责的部门要求委托专业机构开展个人信息保护合规审计,应当参照《个人信息保护合规审计指引》。 (郭信)
【纠错】 【责任编辑:朱家齐】-
新华全媒头条丨新市面折射中国经济新活力
- 新华全媒+丨青春与冰雪的碰撞——冰雪盛会背后的“志愿蓝”
- 新华视点丨小盆栽大产业 “多肉经济”激活老区发展新动能
- 秀我中国丨马迭尔冰棍还能这样吃?
- 香港故事丨李焯芬:做中华文化的“老义工”
- 特稿丨在美拉美移民的尊严之殇:“美国梦”变“美国噩梦”
- 远古发现丨云南禄丰发现蜥脚型类恐龙又一新种
-
驶向希望的校车 -
60余年 师生接力山乡教育
